凯发k8官网

  • 400电话 400-050-7798
  • 股票代码 : 300662
  • 英文logoEnglish

每招聘1人最高领取5000元,这些企业可以领取补贴了!

人力资源

2020-08-03 15:19

众所周知,人才是企业的第一生产力,也是企业最宝贵的资源之一,企业要开展就需要源源不断地吸纳各种各样优质的人才。不过,企业吸纳人才的同时,所带来的人力成本支出,也给许多企业带来不小的压力。一方面是人力资源对企业业务的有助于作用,一方面又是昂贵的人力成本,再加上今年许多企业受到疫情的严重影响,业务开展受损,直接给企业内部的人力成本控制,提出了更高的挑战。

许多企业开展需要减员增效,社会开展需要大范围促进和稳定就业。在这样的矛盾冲突背景下,近期国家人力资源和社会保障部推出一项利好新政策,刚好解决了这一新问题。

具体详情,请看下文

1、中小微企业吸纳就业,可领取补贴

人社部发布最新通知,今年,为鼓励中小微企业吸纳高校毕业生就业,国务院办公厅《关于应对新冠肺炎疫情影响强化稳就业举措的实施意见》提出,对中小微企业招用毕业年度高校毕业生并签订1年以上劳动合同的,给予一次性吸纳就业补贴,最高每人补贴标准可达5000元。申请材料包括一次性吸纳就业补贴申请表和人员花名册,申请途径为参保地区县就业和人才服务组织。

但在这里值得注意的是,并非所有企业都能享受该项补贴,也并非所有的招聘都能计入该项补贴。若想享受该政策,还需要满足以下三个必备条件:
1、对象为中小微企业;
2、毕业年度高校毕业生(部分还有其它条件);
3、需要至少签订一年以上劳动合同。

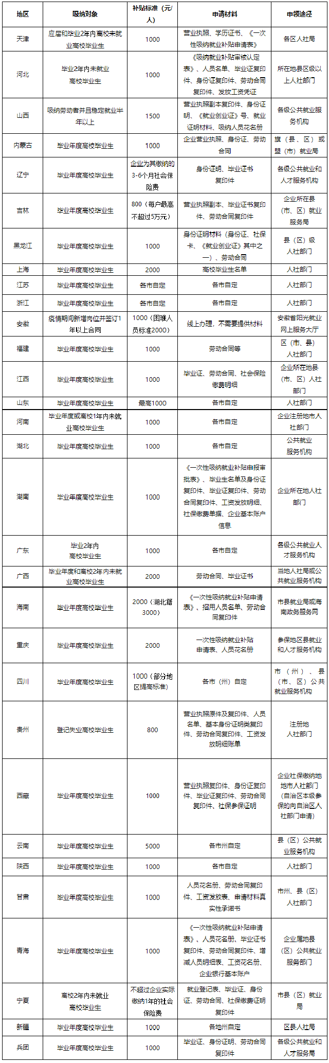
此外,由于地区的政策和流程不同,为便于符合条件的中小微企业申领享受补贴政策,我们专门梳理了各地补贴发放标准和申领途径。详见下表:

中小微企业吸纳高校毕业生就业补贴政策一览表


图源:中华人民共和国人力资源和社会保障部官网

而最近这些政策的新设也说明,我们HR或者企业的管理者们,除了日常的招聘、薪酬管理和培训等工作之外,也应当密切关注国家的各种政策动态,及时申领各项福利、分析各项新政策。

2、为稳就业促开展,国家都做了哪些努力?

今年,由于受到疫情的影响,国家对中小微企业的各项扶持政策有两大特点:范围广、力度大。这其中,最为典型的就是各项减负政策,比如中小微企业社保减免缓执行期限延长至年底。


除此之外,特殊时期各地方还针对辖区内的企业出台不少利好政策,比如北京对不裁员、少裁员的参保企业,将返还50%上年度缴纳的失业保险费,对中小微企业将100%返还。


稳就业就必须先要稳企业,企业是创造财富与增长的最重要平台,也是给予就业机会的重要载体。从根源上解决好就业问题,就要充分发挥企业尤其是中小微企业在稳就业中的主力军作用。国家出台各项利好政策,一方面是为了帮助企业减负开展,一方面也是因为中小微企业是吸纳就业的主要渠道之一,也是很多高校毕业生们踏上职场、挥洒才智的主阵地。

3、稳定就业,企业内部该如何担社会责任?

稳定就业,需要将社会各界的力量集中在一起。这对于企业来说,也是一项不容推卸的社会责任。而解决这一问题,除了吸纳社会人员到岗工作外,围绕员工和组织而展开的人力资源管理工作同样会起到不容小觑的作用。

一个良好的组织会充分利用自身的优势,顺利获得管理等有效手段,使得人力成本转变人力资源。人的潜能是无限的,而好的管理者会顺利获得各种各样的方式来充分激发员工的创造潜能,比如:

在员工培训方面,尤其是新员工的入职培训。要做到第一时间让新员工充分分析企业文化制度,认可、接受并主动推进企业文化理念的实施。再顺利获得培训的方式让员工尽快融入新环境,并且做到针对其岗位的工作性质及内容,给予跟岗性的教练培训,使员工更快进入新的工作角色。这样,可以避免新员工试用期期间因工作生疏造成的生产成本,避免因理念不同,而增加的管理成本。

在日常的工作中,不断提升对员工工作技能培训。在企业管理中,员工的工作态度是前提,业务技能是根本。市场在变化,企业的管理也要不断完善,若想使得业务有所开展就要围绕市场动向,努力学习并且做到将新技术、新科技不断运用于生产实践中去。需要不断培训员工持续不断的学习新知识与新技能,以满足这种需要。

在员工关系方面,还要不断强化劳动风险的管控。好的用工环境会充分带来员工的归属感、不断提升员工对企业的忠诚度。因此,和谐的劳动关系也对企业的开展起着持续作用。

此外,也要不断优化人力资源配置。在招聘工作中,企业内部要根据定编定岗来确定招聘需求,不能因人设岗、因事设岗。更要在招聘工作中实行候选人匹配度的评估工作,围绕候选人的个人能力、专业知识、专业技能、价值观等不同层面进行全方位的考核与评价。要充分做到人岗匹配,从根本上提升稳定性,也是对候选人负责并为其给予稳定就业机会的直接方式。



凯发k8官网国际
凯发k8官网国际是领先的以技术驱动的整体人才解决方案服务商,也是国内首家登陆A股的人力资源服务企业(300662.SZ),现在在中国、印度、新加坡、马来西亚、美国、英国、澳大利亚、荷兰等全球市场拥有110+家分支组织,2,600余名专业招聘顾问及技术人员,在20+个细分行业及领域为客户给予中高端人才访寻、招聘流程外包、灵活用工、人力资源咨询、培训与开展、薪税外包等人力资源全产业链服务,同时给予一体化SaaS云产品、垂直招聘平台、人力资源产业互联平台及人才大脑平台。顺利获得构建“技术+平台+服务”的商业模式,打造产业互联生态,为企业人才配置与业务开展给予一体化支撑,为区域引才就业与产才融合给予全链条赋能。在过去一年中,服务超过5,300家跨国集团、国内上市公司、快速成长性企业、国企、政府以及非盈利组织,成功推荐中高端管理及专业技术岗位人员25,000余名,灵活用工累计派出190,000余人次,聚合合作伙伴近3,500家。